就医指南
发布时间 : 2020-08-20点击量: []次 编辑: 作者:
安徽医科大学第一附属医院互联网医院已常态化实现为发热患者、复诊患者提供门诊诊疗、药品配送、用药及护理咨询服务,患者可通过医院官方APP、微信小程序、官方网站正常享受上述服务。
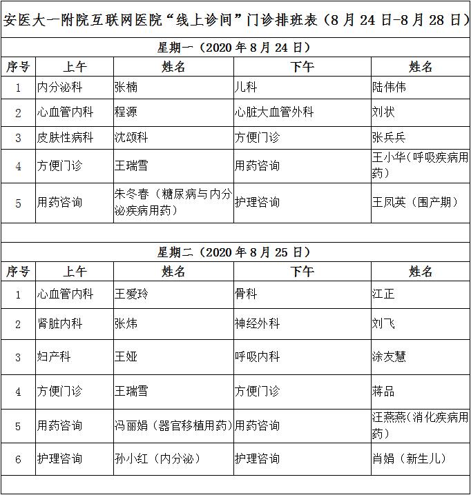
8月24日至8月28日互联网医院“线上诊间”门诊排班如下:
温馨提示!
1、互联网医院“线上门诊”只接诊已在我院就诊过的常见病、慢性病复诊患者,初诊患者请到线下实体医院就诊。
2、安医大一附院互联网医院是可以通过官方APP、微信小程序和官方网站三种方式进行使用,具体如下:
(1)官方APP,支持Android和IOS平台,可以在手机应用市场中搜索“安医大一附院”进行安装使用。
(2)微信小程序,可以在微信小程序中搜索“安医大一附院互联网医院”后打开并使用,也可以使用微信扫描下方图片直接进入我院互联网医院。
(3)互联网医院官方网站的地址是http://hlwyy.ayfy.com。
3、“线上门诊”当日门诊号不可预约,只能在固定的时间段内挂号,上午为07:00 - 11:00,下午为13:00 - 17:00,且上午不允许挂当日下午的号,必须在时间段内方可挂号。非当日号预约不区分时间段。
4、“线上门诊”暂时只支持自费诊疗,如果您需要医保兑付或打印发票,请在本次诊疗结束后一个月内持绑定的就诊卡到我院绩溪路门诊收费窗口进行医保兑付。
5、具有多病种的省特病患者,为方便医保兑付,建议每个病种挂一次号,咨询坐诊医生开具对应病种的药品。
Copyright © 2020 www.ayfy.com 版权所有 安徽医科大学第一附属医院 技术支持:博达软件