就医指南
发布时间 : 2021-04-25点击量: []次 编辑: 宣传部 作者:
“十三五”时期(2016年-2020年)是我院落实建设国内先进、特色鲜明的现代化综合性医院发展目标的关键时期,也是全面深化改革、创新驱动发展的重要时期。五年来,医院积极贯彻落实“科技兴院”战略,主动作为、精准施策,在上级主管部门、大学和医院党委的正确领导和全体员工的共同努力下,全面高质量地完成了“十三五”规划中的科研目标任务,交出了一份成绩斐然的答卷。
五年间,医院科研水平不断提升,成果数量与质量屡创新高,高端成果不断涌现,科研管理体系不断完善,工作流程逐步优化,营造了良好的科研氛围,充分激发了全院职工的科研活力。具体体现在以下多个方面。
一、纵向科研项目立项数稳步提升。
近年来,通过积极动员,科学谋划、精准实施,医院国家级项目立项数不断增长。经统计,“十三五”期间,我院共获国家级科研项目157项,其中立项国家自然科学基金项目153项,相较于“十二五”有所增加,特别是2020年度国自然立项数首次突破40项大关。
纵向课题总体立项的数量与质量上亦有显著进步。截止目前,“十三五”期间共立项纵向科研项目563项,较“十二五”期间增加73项,增幅达14.9%;“十三五”期间获得纵向科研合同经费1.44亿元,较“十二五”期间增加1500余万元,增幅达11.6%。
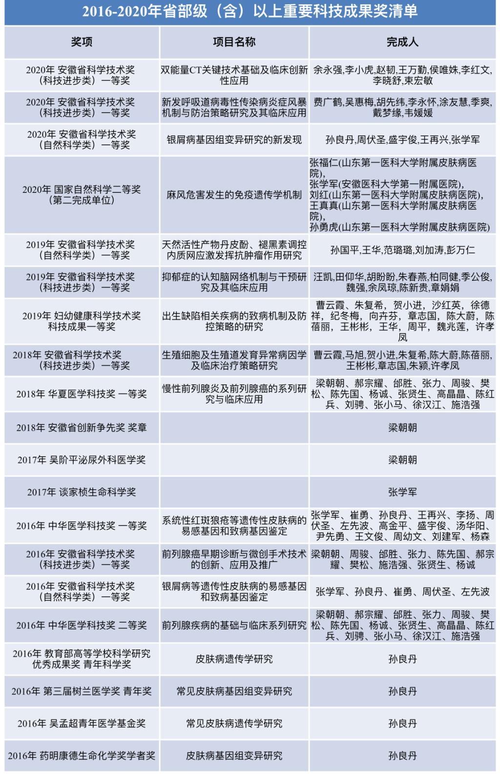
二、高水平科技成果产出效率显著加快
“十三五”期间,医院获得省部级(含)以上科研奖项63项,较“十二五”期间增加29项,增幅达85.3%。具体包括:中华医学科技奖一等奖1项、二等奖1项;教育部青年科学奖1项;华夏医学科技奖一等奖1项;安徽省科学技术奖50项(一等奖8项、二等奖17项、三等奖25项);安徽省创新争先奖奖章1项;树兰医学青年奖1项;谈家桢生命科学奖1项、妇幼健康科学技术奖科技成果一等奖1项、二等奖1项;吴阶平泌尿外科医学奖1项;吴孟超青年医学基金奖1项;药明康德生命化学奖学者奖1项;中华护理学会创新发明奖三等奖1项。
尤其值得一提的是,2016-2020年省部级一等奖达11项之多;且2020年获得国家自然科学二等奖1项(第二完成单位)。“十三五”期间高水平省部级科技奖数量得到了大幅提升。
综上,五年来医院在“十三五”期间的各项科研数据较“十二五”有了显著提升,取得了十分亮眼的科研成绩。雄关漫道真如铁,而今迈步从头越!展望“十四五”的新征程,医院应继续解放思想、锐意进取、开拓创新、砥砺前行,进一步提升科技创新能力与科研研究水平,努力为医院高质量发展,创建国家医学中心和国家区域医疗中心添砖加瓦,不断奋进。
科研处
Copyright © 2020 www.ayfy.com 版权所有 安徽医科大学第一附属医院 技术支持:博达软件