就医指南
发布时间 : 2026-03-17点击量: []次 编辑: 宣传部 作者:
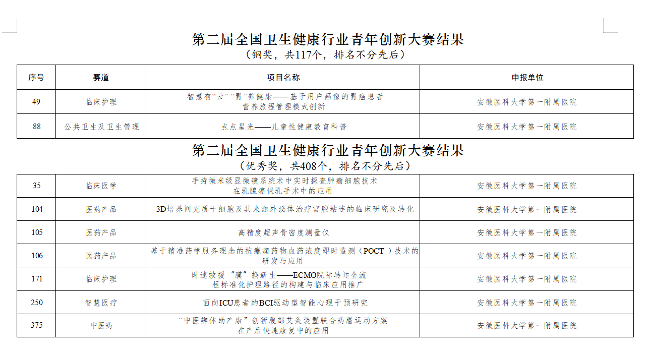
近日,中国青年创青春大赛卫生健康行业专项赛暨第二届全国卫生健康行业青年创新大赛获奖结果正式公布。我院参赛项目再创佳绩、硕果累累,共14个项目斩获国家级奖项,其中金奖1项、银奖4项、铜奖2项、优秀奖7项,获奖项目总数超过全省同行业其他单位获奖项目总和,位居全省卫生健康行业首位。由我院胃肠及减重代谢外科护士长王婷主持的《三元联动 肠愈新生——直肠癌低位前切除综合征智慧护理模式的创新》项目,凭借扎实的技术内核、突出的临床应用价值与创新性实践成果,成功摘得大赛金奖。
本次大赛由国家卫生健康委、共青团中央联合主办,以“青春为中国式现代化挺膺担当”为主题,设置临床医学类、医药产品类、临床护理类、智慧医疗类、公共卫生及卫生管理类、中医药类六大赛道,是全国卫生健康系统青年创新成果展示与交流的重要平台。大赛启动以来,全国各级卫生健康单位青年创新骨干踊跃参赛,共征集项目3632个。经过省级推荐、全国初赛、决赛层层遴选,最终评出金奖39个、银奖79个、铜奖117个及优秀奖408个。
在院团委的积极宣传动员和精心组织下,全院青年医护及师生踊跃参与,共征集85个创新项目参赛。为助力参赛团队争创佳绩,团委全程做好组织协调与服务保障工作:赛前广泛动员挖掘,遴选优质项目与骨干力量,充分营造创新参赛氛围;赛中牵头组建专业指导团队,对入围项目开展精准打磨,从文本撰写、成果凝练到路演展示全环节优化提升;同时建立全程跟进服务机制,及时协调解决备赛参赛各项问题,为团队安心参赛、全力冲刺提供坚实保障。
此次斩获多项国家级荣誉,充分展现了我院创新育人的扎实成效,彰显了青年医护人员立足岗位、勇于创新的责任担当。长期以来,医院以赛事为平台,完善青年创新培育体系,引领广大青年以专业所长服务卫生健康事业发展,医院将以此次大赛为契机,持续激发青年创新活力,激励大家深耕临床、锐意进取,以更多实用创新成果助力医院高质量发展,为健康中国建设贡献青春力量。
图文/院团委 程悍 孟佳林
编辑 宣传部 杨晓娟
Copyright © 2020 www.ayfy.com 版权所有 安徽医科大学第一附属医院 技术支持:博达软件