就医指南
发布时间 : 2015-11-13点击量: []次 编辑: 作者:
各科室:
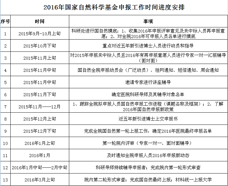
为了做好我院2016年度国家自然科学基金项目申报,现将医院整体工作进度安排通知如下,请各申报人务必高度重视,抓紧时间准备申报书。
科研处
2015年11月13日
Copyright © 2020 www.ayfy.com 版权所有 安徽医科大学第一附属医院 技术支持:博达软件