就医指南
发布时间 : 2022-08-22点击量: []次 编辑: 人力资源部 作者:
【科室简介】
安徽医科大学第一附属医院皮肤科和皮肤病研究所是集皮肤病与性病医疗、教学、科研和社会服务于一体的综合性科所合一单位,现为国家重点学科和临床重点专科,皮肤病学教育部重点实验室,安徽省疑难重症皮肤病协同创新中心,博士学位授权点和博士后流动站,中国医院专科声誉排行榜和中国医院专科科技量值排行榜持续双十强单位。在慢性皮肤病领域开展基础和临床研究,在疾病基因组变异研究处于国际领先行列。
学科先后主持国家“863”计划、国家“973”计划、国家自然科学基金重点项目、杰青B类、面上项目和青年基金项目等国家重大科研项目近60项。建立了国际上首个较为完整的免疫性皮肤病遗传资源中心;学科研究成果相继获2007年国家科学技术进步奖二等奖、2009年教育部自然科学奖一等奖、2005,2006和2016年中华医学科技奖一等奖、2009年中华医学科技奖医学科普奖,2016年安徽省自然科学奖一等奖,2020年国家自然科学奖二等奖,研究成果先后入选2010年度中国科学十大进展和2012年度中国高校十大科技进展。
【招收方向】
1.疾病基因组变异与转化医学(导师:张学军);
2.激光医学美容与皮肤屏障修复(导师:杨森);
【在站年限】
三年
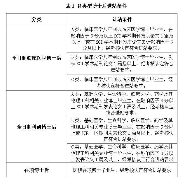
【招收条件】
具有博士学位且获得博士学位一般不超过三年,品学兼优,身体健康;流动站进站人员要求年龄原则上一般在35周岁以下,医学领域可不超过40周岁;工作站进站人员要求年龄一般在40周岁以下;同时符合以下相应进站条件(见表1),可申请进站从事博士后研究工作。申请人原则上不能申请其博士毕业单位同一个一级学科的流动站从事博士后研究工作。申请从事第二站及以上博士后研究工作的人员,获博士学位的年限不受限制。
【出站要求】
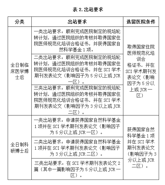
各类博士后出站要求、出站待遇和选留医院条件见表2。
【待遇保障】
1.博士后实行“基础年薪”+“年度奖励”+“出站奖励”的薪酬制度,根据申请人进站前、进站后年度考核及出站考核的成果进行综合评审。
2.科研启动经费:享有科研启动经费。
3.租房补助:享有租房补贴。
4.出站时达到医院二类及以上出站要求的可选留医院工作。
【应聘方式】
1.请应聘者将应聘材料发送至ayfybsh@126.com,邮件标题注明“博士后应聘+意向导师”,应聘材料包括:申请人个人简历及近3年学术成果证明材料。
2.合作导师对应聘人员进行初审,医院博士后人员管理工作领导小组对应聘人员进行招收考核。
3.考核通过后按学校规定的相关流程办理博士后进站手续。
【联系方式】
联系电话:0551-62922845人力资源部
邮箱:ayfybsh@126.com(博士后投递简历时请备注:“姓名+申请类型+意向导师”)
地址:安徽省合肥市绩溪路218号
安徽医科大学第一附属医院行政楼六楼人力资源部602室
邮编:230022
Copyright © 2020 www.ayfy.com 版权所有 安徽医科大学第一附属医院 技术支持:博达软件